2023年度観光庁主宰「事業者間・地域間におけるデータ連携等を通じた観光・地域経済活性化実証事業」
For English, please listen to the audio podcast episode here.
合同会社basicmathは、2023年度観光庁主宰「事業者間・地域間におけるデータ連携等を通じた観光・地域経済活性化実証事業」において、福井県観光DX推進マーケティングデータコンソーシアムの一員として参加しました。この事業は、「デジタルとアナログの融合で、旅を、地域を、あたらしく」をコンセプトとし、観光庁主宰のもと、旅行者の利便性向上・周遊促進、観光産業の生産性向上、観光地経営の高度化の3つの観点にて先進事例の創出に向けて「観光DX推進プロジェクト」が実施されました。当社は2022年度の事業開始以来、2年連続での参加となります。
2022年度の活動では、福井県への観光客データの収集および分析を行い、分析結果を観光事業者に向けて一般公開し「データの見える化」に大きく貢献しました。
*2022年度成果報告資料はこちら
https://www.fuku-e.com/lsc/upfile/articleDetail/0000/1642/1642_d001_file.pdf
一方で、この可視化されたデータを活用できる観光事業者の人材が不足していることが課題として明らかになりました。この背景から2023年度の本実証事業において、当社では観光事業者自らが観光データを活用し「稼ぐ観光」を実現することを目的に、デジタルマーケティング人材の育成(内製化)を目的とした伴走支援、福井県内86箇所を対象としたGoogle Business Profile分析、福井県内5箇所のスポットを対象としてPOSデータ分析(販売分析)を行い各種ホワイトペーパーの作成を実施しました。
<実証目的>
福井県の観光施策⽴案に携わる⾏政・団体職員や観光事業者を対象にデジタルマーケティングの導入を支援し、福井県における「観光地経営の⾼度化」および「観光事業者の⽣産性向上」を推進する。
<実施内容>
(1) 福井県の観光事業者を対象としたデジタルマーケティング人材の育成とマーケティング活動のモデルケースの創出
(2) 福井県の観光領域における消費実態に関するデータの収集、分析および可視化
当社は (1) (2) の実証内容に従事し、データの可視化およびデータ活用の事例創出とデジタルマーケティング人材の育成に取り組みました。
以下は、各実証内容の活動詳細です。
(1) 福井県の観光事業者を対象としたデジタルマーケティング人材の育成とマーケティング活動のモデルケースの創出
デジタルマーケティング導入の伴走支援
福井県内でデジタルマーケティングを取り入れている観光事業者は実態として多くはありません。当社は観光/小売領域におけるマーケティングへの深い知見を生かし、福井県内の10の観光事業者およびエリアを対象にデジタルマーケティング人材の育成を目的とし、個別の伴走支援を行いました。
以下①〜⑧は伴走支援の詳細な流れです。
① 現状ヒアリング・課題感整理
事業者ごとに丁寧なヒアリングを行い、現状把握を行いました。ヒアリングにおいては「ネット広告」「SNS活用」「データ活用」「HP/EC活用」「業務DX」「インバウンド」の6項目の観点から課題点を整理し、この実証事業内で取り組むべき目標を設定しました。
② 現状レベル・目標レベル設定
① の6項目のヒアリング結果を元に各項目に応じて評価レベルを5段階に設定、項目ごとに各事業者の現状評価から目標レベルの設定までを行い、グラフ化しました。
③ KGI・KPI設定
個別の事業領域に応じて、KGI・KPIを設定し、デジタルマーケティングの取り組みの重要性について理解を得るため事業者の経営層を含む組織全体で共有することを促しました。
④ SWOT・STP・5W2H
現状ヒアリングを行った上で、自社の特徴を客観的に把握するため「SWOT(注1)」「STP(注2)」「5W2H(注3)」のワークフレームを活用した分析を行いました。
これらのフレームワークを活用することで、デジタルマーケティングの効果を最大化するために不可欠な「戦略的な方向性」「ターゲットの絞り込み」「具体的な行動内容」という3つの要素を明確にしました。
事業者ごとに社内で自社分析を行なって頂いた後に「社員によって異なる目線で物事を捉えていた」「弱みだと思っていた事柄を強みに置き換えることができた」とのフィードバックを受け、事業者の方向性を決めるための判断材料として上記フレームワークの有用性が認識されました。
(注1)
S (Strengths):強み - 組織やプロジェクトの内部に存在するポジティブな要素。例えば、優れたブランドイメージ、専門技術、財務的安定性など。
W (Weaknesses):弱み - 内部に存在するネガティブな要素。例えば、資金不足、不足している技術やリソース、内部の問題点など。
O (Opportunities):機会 - 外部環境に存在するポジティブな要素。市場の成長、規制の緩和、新技術の出現など。
T (Threats):脅威 - 外部環境に存在するネガティブな要素。競合の増加、市場の縮小、規制の厳格化など。
(注2)
S (Segmentation):セグメンテーション - 市場を様々な基準(地理的、人口統計的、行動的、心理的など)に基づいて細分化すること。
T (Targeting):ターゲティング - セグメントの中から最もビジネスにとって価値が高い、または最もリーチ可能な顧客グループを選定すること。
P (Positioning):ポジショニング - ターゲット市場内で、製品やサービスを独自かつ魅力的な方法で位置付けること。
(注3)
What(何を) - 行うべきタスクや目標。
Why(なぜ) - そのタスクや目標を行う理由や目的。
Who(誰が) - タスクを実行する担当者。
Where(どこで) - タスクが実行される場所。
When(いつ) - タスクを実行するタイミングや期限。
How(どのように) - タスクを実行する方法やプロセス。How much(いくらで) - タスクの実行に必要な予算やコスト。
⑤ 各種設定・制作・運用
「SWOT」「STP」「5W2H」により見えた強みや課題に対し、具体的な広告キャンペーンの題材を検討しました。また、キャンペーン効果を最大化するべく、広告のみならず、自社ウェブサイト、SNSおよびブランディングの方向性等、一つ一つのマーケティング手法に包括的にアプローチしました。
⑥ ネット広告の出稿計画
本実証事業におけるネット広告については、SNS広告(Instagram/Meta)とリスティング広告(Google)を使用し、キャンペーン内容に応じて広告の種類、目的、指標等を細かく設定し、広告出稿の手順を事業者に共有しました。
しかしながら、本実証事業に参加された事業者にはネット広告の出稿経験が少ないという実情がありました。ネット広告は計画段階から広告結果を予測し、費用対効果を意識した現実的な目標設定が重要です。これらを繰り返すことで、精度の高い広告出稿が可能となります。
本実証事業では、まずデータを蓄積し、分析方法を共有しつつ、最終的には事業者が自身でデータを読み解き、次の戦略を検討できる段階に移行していくことを目標とし、広告出稿計画、広告出稿、パフォーマンス確認、評価分析というサイクルを複数回行うことに重点を置いて広告出稿計画を策定しました。

⑦ 広告クリエイティブ・HPの最適化
ネット広告出稿にあたり、ユーザー行動を喚起するにはランディングページとなる自社ウェブサイトのUI/UXの最適化が必須です。この前提を踏まえ、広告とランディングページ内容の統一、サイト動線の簡略化を行い、ユーザーの効率的なアクションを促しました。
⑧ 広告パフォーマンスの確認
広告出稿後、各広告結果のデータ取得方法から参照すべきパフォーマンス指標を共有し、事業者自身で分析を行うことによりデジタルマーケティング領域での事業者の自走化に大きく貢献しました。

【伴走支援】
当社は福井県内の10の観光事業者およびエリアを対象にマーケティングの伴走支援を行いました。以下は各事業者に向けた伴走支援の概要です。なお、合同会社TSUGI様では当社の戦略的パートナーである北沢みさ氏(注4)にもご支援頂きました。
(注4)MK Commerce&Communication代表。小売マーケティングの専門家として1990年代当時、無名であった「ユニクロ」のマーケティング・PR部門を10年以上牽引し、ブランドの急成長に寄与した。
・あわら市観光協会様
あわら市の観光事業の振興を図り、観光客の誘致・地域経済の発展及び文化 の振興に寄与することを目的とし活動しています。
事業報告書:KankoDX2023_あわら市観光協会.pdf
・福井県観光連盟様
福井県観光連盟は、福井県の観光事業の健全な振興を図り、もって、観光客の誘致および 産業経済の発展に寄与することを目的としています。 令和3年3月には、地域の「稼ぐ力」を引き出すとともに、「観光地経営」の視点 に立った観光地域づくりのかじ取り役となるDMO(Destination Management/ Marketing Organization:観光地域づくり法人)に登録されるなど、福井県の観 光産業の強化に向けて動いています。
事業報告書:KankoDX2023_福井県観光連盟.pdf
・株式会社まちづくり小浜様
いにしえより都とつながる暮らしが息づく湊町、若狭小浜で新しい価値、新しい人の流れを創り出す。
私たちは、地域を深く見つめ、その背景を知り、 今の時代に合った新たな価値を創り出すことで、小浜を訪れる観光客が新た な発見を得るとともに、 観光を通して地域の暮らしが次世代へと続くことを目指します。
事業報告書:KankoDX2023_株式会社まちづくり小浜.pdf
・勝山市観光まちづくり株式会社様
観光地域づくり法人(DMO)として登録されている同社は、飲食・宿泊・農業 など様々な事業者と共に観光を中心としたまちづくりを推進しています。エリア 全体の観光産業の発展を通して、地域経済の活性化に取り組む会社です。
事業報告書:KankoDX2023_勝山市観光まちづくり株式会社.pdf
・ホテル八木様
コンセプト 気兼ねなく、心地よく。 思い思いの過ごし方で、リラックス し、時間を忘れる宿。 美食と心地よい空間、心配りで、“季節”と“福井”を感 じる 贅沢なひとときをご提供いたします。 お客様が心をときほぐし、第2の我が家のように、気兼ねなく過ごせるよう に。 古き良き老舗旅館が提案する、“今”の過ごし方のスタイルです。
事業報告書:KankoDX2023_ホテル八木.pdf
・合同会社TSUGI様
デザインとストーリーが優れた福井のグッドプロダクトが揃うスーベニアショップ
SAVA!STOREは福井県鯖江市に拠点を置くデザインスタジオ「TSUGI」が運 営する、福井でつくられたデザイン性とストーリー性の高い商品が並ぶスー ベニアショップです。 SAVA!STOREでは素材の特徴や製造工程、使い方、作り手の思いを丁寧に伝 えることで、お土産店の領域を超えた新しいコミュニケーションの場とし て、作り手と使い手をつなぎます。
事業報告書:KankoDX2023_合同会社TSUGI.pdf
・リライトおおい様
リライトおおい株式会社は「うみんぴあ大飯」を起点とした新規就業者の創出と、イベントの企画運営によるおおい町の交流人口増加を目指して設立さ れました。
管理運営を担っている商業施設「SEE SEA PARK(シーシーパーク)」に は、町内で新たに創業したい人を応援するチャレンジショップやビジネスの 拠点となるオフィスエリアが併設されています。
事業報告書:KankoDX2023_株式会社リライトおおい.pdf
・リバージュアケボノ様
福井市街地を流れる足羽川のほとり・料亭街の風情が残る浜町に佇むホテル リバージュアケボノ。 福井の郷土料理や家庭料理を味わえる満足度96%の朝食バイキングや、福井 随一の高さを誇る天空大浴場、お部屋の窓から望む足羽川や足羽山の景観、 福井駅から徒歩13分、福井市駅前中心の歓楽街 片町にも近く、家族連れか らビジネスマンまで人気のホテルです。
事業報告書:KankoDX2023_リバージュアケボノ.pdf
【参加事業者からのフィードバック】
本実証事業には福井県の観光事業に携わる10の観光事業者およびエリアが参加しました。
以下は当社による伴走支援後に各事業者から頂いたフィードバックです。
あわら市観光協会様
デジタルマーケティングを進行する上での全体的なプロセスや重要ポイントについて理解することができた。SNS運用やネット広告などについて抱いていた自身の感覚的なものが、データを分析し細かく見ていく事で明確な裏付けができるようになり、社内会議等の場でより活発で客観的な意見交換を行えるようになった。SNSやサイト運用についてはフォロワー数や全体PV数だけではなくリーチ数やいいね数・保存数などのエンゲージメント数、各ページ毎のPVや検索キーワードなど、何を明らかにすれば成果に繋がるかというデータ項目ごとの相関関係を理解することができた。福井県観光連盟様
これまで一切行ってこなかったデジタルマーケティングについて包括的な知識を身につけ、ネット広告においては単価を見てPV数の変化を見るなど、自身でデータ活用できるまでのレベルに達することができた。デジタルマーケティングへの知見を組織内部で共有することで、実証事業期間内に留まらず今後の運営にも生かせるようになった。リソースの関係上、全てのマーケティング施策を組織内で行うことは困難だが、内製化すべき業務と外注すべき業務との切り分けが判断できるようになり、また外注業者とも対等に折衝できるようになった。株式会社まちづくり小浜様
プロモーション期間や展開するキャンペーンをデータに基づき慎重に検討することが成果に繋がることを理解できた。自組織のみならず、地元事業者とも積極的に連携することで運営への視野が広がり、既存サービスの質の向上させることができたことに加え、新しいサービスを展開することができた。SWOT等のフレームワークを使用して自社および競合の分析を行うことで差別化の精度を上げることができた。広告知識がない状態からのスタートであったが、PDCAにおける一連のプロセスを理解することで、自身で広告運用を行えるようになった。勝山市観光まちづくり株式会社様
ECサイトにおいて売れる商品の特定を行い、商品ページの追加および最適化を実施したうえで、ネット広告キャンペーンを展開したことにより、過去最高の売上を達成した。コラボ投稿などUGCを活用し、より効率的な情報発信を行うことができた。広告は従来Yahoo独自広告を使用してきたが、新たにGoogle広告やMeta広告を学ぶことができ出稿方法の選択肢が広がった。ECサイト運営において力を入れるべきポイントを理解したことで今後の運用方針を明確にすることができた。広告運用を始めて明らかな売上増加に繋がったことで、社内での人事評価が上がり組織内の好循環が生まれた。
ホテル八木様
実証事業は期待以上の成果をもたらし、認知の向上を実感することができた。事業者の育成の観点から、惜しみなく情報提供を受けることができ、現状の課題を的確に把握することができた。また結果が出なかったとしても、自社の課題や根本原因に気づくことができたことは非常に貴重であった。マーケティングの知識を得られたことで、これまでOTA頼みで続けていた支払いを内製化に向けた予算に振り分けることで、収益改善に繋がることに気づくことができた。マーケティングは事業の規模にかかわらず実施する必要があること、また現代で生き残るためには不可欠な要素であり、経営の一部として取り入れるべきであるとの認識に至った。マーケティングは目に見えないものであり、必ずしも100%成功するとは限らないという前提を理解することができた。
合同会社TSUGI様
これまで全くなかった社内のマーケティング意識が高まり、マーケティング業務の必要性について経営層まで理解を得られたことで組織が円滑にまわるようになった。ブランドの世界観を重視するあまり、販売目線が足りていなかったことに危機感を持つことができ、マーケティングに対する根本的な意識が変化した。ECサイトの売上向上に向けて何から始めたら良いのか分からない状態から、優先順位が明確になり、自らタスクに落とし込むことができるようになった。ネット広告におけるPDCAをまわすことで広告出稿の感覚を掴むことができた。
リライトおおい様
本実証事業では、複数の面で顕著な変化と成果が得られた。ネットプロモーションに関して、年間を通じたスケジューリングと、具体的な企画やコンテンツへの落とし込みが重要であるということを理解したことにより、マーケティングの全体計画が大きく向上した。SNSの運用と活用においては、投稿内容や投稿形式の最適化による効率的な拡散方法を学ぶことができた。また、コラボ投稿等が他の事業者との連携に繋がることに気づくことができた。ブログ記事の書き方やサイト構成などすぐに改善できる点が多く、非常に実践的な内容であった。基本的な広告出稿方法や運用方法を理解し、自ら実行できるようになった。本実証事業内で実施したキャンペーンにより様々なステークホルダーからの貴重な意見を頂けたことで今後の広告戦略において大変参考になった。
リバージュアケボノ様
マーケティング的な思考や理論、手法などを知ることで今までにない視点を得ることができ、課題ややるべき事が明確になった。データ分析方法を学んだことにより、自身でパフォーマンスの判断ができるようになった。DX関連ツールの導入により業務効率が格段に上がり、これまで億劫であった新ツールの導入も今後は前向きに行っていきたいと思えるようになった。実証事業で得た知識を他社員に横展開したことで担当者自身も自ら考えてSNS分析、コラボ投稿、UGC活用等を実施してくれるようになり業務効率が格段に上がった。<実証の成果>
当社は本実証事業で約半年間にわたり福井県の観光事業に携わる8の事業者を対象にデジタルマーケティングにおける個別の伴走支援を提供しました。
以下は各事業者によるフィードバックを踏まえた本実証事業の成果です。
- 福井県の観光事業におけるデジタルマーケティングの重要性に対する意識をエリア全体で向上させた。
- デジタルマーケティングを行うことが根本的な収益改善に繋がり持続的な経営が可能になることを意識決定者レベルで認識頂いた。
- ネット広告運用やサイト改善における知見を有するのみならず、観光事業者自らがそれらを実務として日々の業務レベルで遂行できるようになった。
- 観光事業者のデータ活用基盤を構築しマーケティング施策を展開することで全体的な認知度の底上げに繋がった。
<今後の課題>
- ネット広告に正解はない
事業者全体の傾向として、広告パフォーマンスを見ていく中で「この結果が正解なのか分からない」という質問がよく見受けられました。デジタルマーケティングの施策では、ターゲットオーディエンスの動向、市場のトレンド、技術の進化など、市場を取り巻く様々な要因から総合的にアプローチすることが求められます。そのため、広告の成功には目標設定、オーディエンスの理解、広告の内容、タイミングなどが大きく依存し、常に試行錯誤と最適化が必要です。従って、ネット広告は一定の「正解」に固執せず、状況に応じた柔軟かつ継続的に取り組むことが重要であると言えます。
- 慢性的なリソース不足
多くの事業者において、マーケティング専任の担当者は存在せず、現場担当者が片手間で実施しているのが現状です。担当者が知識やノウハウを得ても、マーケティング業務に割く時間がなければデータ活用は進みません。この課題には経営層を含め社内全体でマーケティングの必要性を認識することに加え、組織改編や内製化や外注といった業務の切り分けが求められます。
- マーケティング予算の限界
ネット広告は、出稿してすぐに結果が出るものではありません。ユーザー傾向を掴むにはネット広告出稿とパフォーマンスの分析を繰り返し、事業者に応じた回答を導き出すための時間を要します。従って、経営者や財務担当者から理解を得られるかどうかがネット広告の予算を確保する上で重要なステップとなります。この課題については事業者自身だけでなく、行政や各観光協会等が先進的に取り組み、モデルケースを造成することで理解を得られる環境が構築されていくと考えられます。
参考:[4] 業務効率化ツールの導入
本実証事業ではマーケティングの伴走支援に加え、慢性的な現場の人手不足を解消するべく、業務効率化ツールを全事業者を対象に導入しました。テキスト作成・校正においてAIツールも活用した他、当社の関連子会社であるEmbedsocial Japan株式会社(注5)によるSNSウィジェットツール「Embed Social(注6)」を、会議録の作成には「Meeting Point」(注7)を活用しました。これらのツールの使用方法や作業手順については当社独自のマニュアルを共有しています。実証事業終了時には、全事業者の担当者において実務で使用が可能なレベルに到達することができました。
以下は、本実証事業内での「Embed Social」と「Meeting Point」の導入事例です。
(注5)日本市場における更なる拡販と市場最適化を目的として北マケドニア発のSaaS企業Embedsocial社と合同会社basicmathは共同で2022年7月 にEmbedsocial Japan株式会社を設立しました。
(注6)SNS(Instagram・Meta・X・Youtube・TikTok等)における自社投稿やUGC(ユーザージェネレイトコンテンツ)の収集・分析・自社サイトでの利活用、その他Google Business Profileや独自収集フォームからのレビュー収集・AIによる自動返信、自社サイトでの利活用、スマホ時代に最適化されたされた簡易HP作成機能、Eメールマーケティング機能などを提供するオールインワンデジタルマーケティングSaaS型のツール
(注7)会議アジェンダ設定~議事録作成まで、会議に関する情報を一元化し、効率的な会議ファシリテーションを支援する会議録作成ツール

事例1)あわら市観光協会様
「国内初導入! Instagram投稿キャンペーンの採点をAI機能により効率化」
課題:
あわら市観光協会では例年、あわら市の認知拡大に向け「Instagram投稿キャンペーン」を展開していたが、数百件に及ぶユーザー投稿の収集、採点方法に膨大な時間を費やしており、組織の慢性的な人手不足から採点業務の効率化が早急に求められていた。
導入の決め手:
- ソースコードの知識を必要とせず、自社ウェブサイトとEmbed Socialとの連携が簡単かつ瞬時に可能であったこと、シンプルなUIで画面操作ができることから導入へのハードルが低かった点
- 手作業で実施していた数百件にのぼるユーザーの投稿収集を瞬時に行える点
- 不明確であった採点基準がAI採点機能により解消される点
- キャンペーンサイト内に実際のユーザー投稿を埋め込み表示できる点
導入内容:
Embed Socialを使用し、ユーザーがInstagramにアップした投稿画像をハッシュタグを基に収集した後、Photogenic AI (注8)によりEmbed Socialから受け取った画像を採点、スコアをEmbed Social内に表示。また、SNSウィジェット機能によりキャンペーンサイトにユーザー投稿を埋め込み表示させた。
(注8)電通総研提供の画像の映え度を数値化して評価するAI採点機能

導入後の効果:
- ユーザー投稿の収集機能とAI採点機能により、選定作業において40%の時間削減に繋がった。
- AI採点機能により、公平な視点での採点作業が行えた。
- キャンペーンサイト内に実際のユーザー投稿を埋め込み表示できたことで「行ってみたい」「撮ってみたい」意欲の喚起に繋がった。
事例2)ホテル八木様
「UGCを活用したInstagram運用の更なる向上」
課題:
ホテル八木ではInstagramにてホテルの最新情報や地域のニュースを頻繁に更新していたが、自社サイトへの情報の掲載がなかったため、Instagramフォロワーにしか情報が届かず、自社サイトに直接訪れた潜在顧客を逃していた。また、自社サイトのみならず海外OTAを含む複数の予約サイトが点在し、予約への動線の効率化が必要とされていた。
導入の決め手:
- Instagram投稿キャンペーンは継続的に実施中であるが、そのキャンペーンで収集したユーザー投稿を自社サイトで利活用することが可能となり、レビューマーケティング(他のお客様がどのような評価・口コミを行っているかを表記し新規予約獲得へと結びつける)が実現できる点や顧客目線でのコンテンツを利活用することで情報発信における業務負荷を削減できる点。*ユーザーコンテンツの利活用においての許諾は、投稿キャンペーンの応募規約で取得しました。
- ソースコードの知識を必要とせず、自社ウェブサイトとEmbed Socialとの連携が簡単かつ瞬時であったこと、シンプルなUIで季節に応じて表示する投稿をボタン一つで切り替えられる点
導入内容:
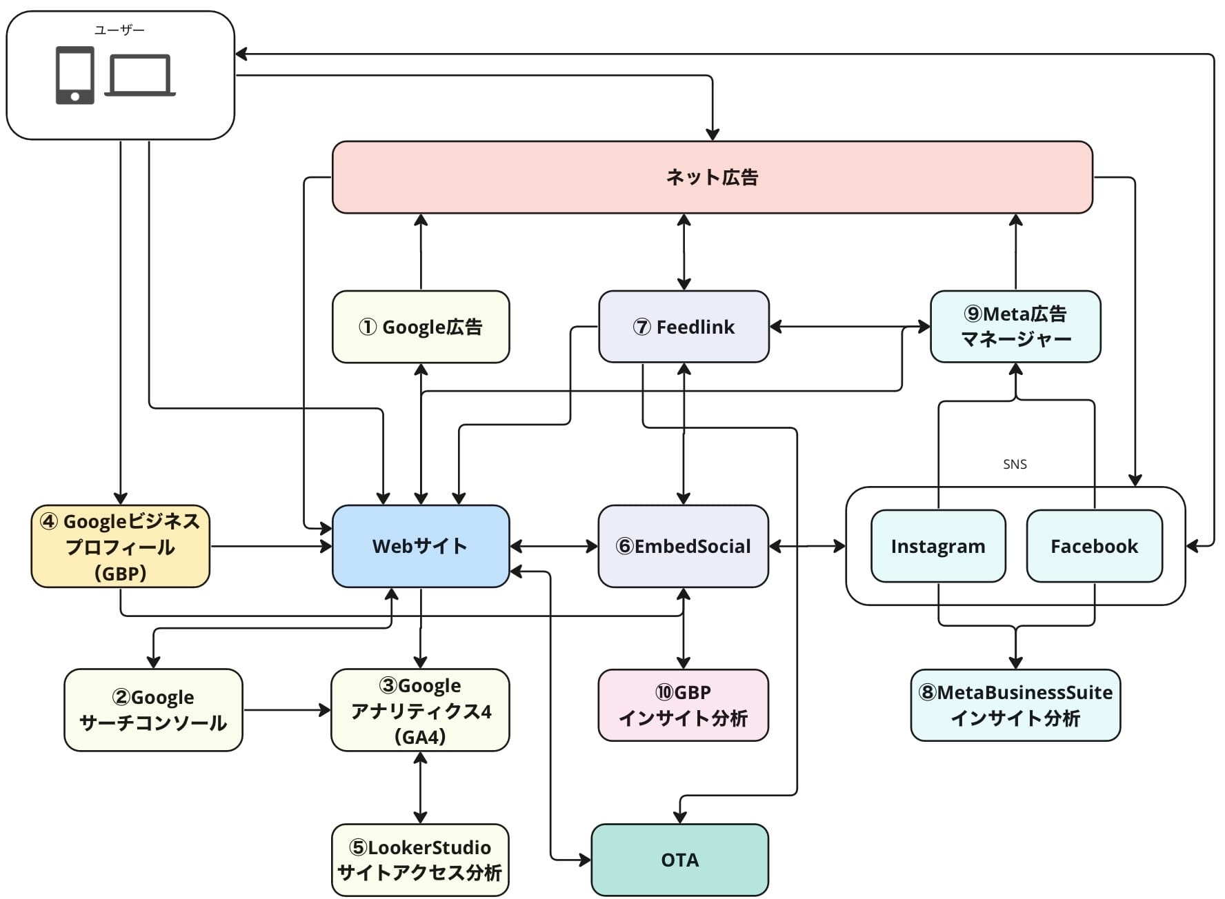
Embed Socialを使用し、キャンペーンサイトにユーザー投稿を表示させた。また、FeedLink(注9)を使用し、Instagramプロフィールからの遷移リンクとして公式サイト、海外OTAへのリンクをまとめたサイトを英語/台湾語で設置した。
(注9)EmbedSocialが提供する、様々なソーシャルメディアやウェブサイトのリンクをまとめた、自分だけの簡易なウェブサイトを作成することができるリンクインバイオ(リンクまとめ)ツール。
Instagram投稿の日本語文章を様々な言語で表示できる機能もあることから、簡易的な多言語LPとして実装することが可能。


導入後の効果:
- 最新投稿を表示し旬の情報を発信することで現在の提供サービス内容を伝えることが可能となった。
- SNSウィジェットをトップページに配置し、ユーザー投稿による客観的な情報発信を行うことで顧客の親近感を創出することができた。
- 常に最新の投稿をサイト上に掲載することで、「効率的な情報発信」と「サイト上に掲載されている情報の鮮度を常に保つ」ことが可能となった。
- FeedLinkにより、予約への効率的な動線を確立した。・多言語での予約リンクを貼ることでインバウンドへの最適化を行うことができた。
【Meeting Point導入事例】

課題:
10の事業者ごとに異なる会議内容を効率的に管理するためのツールが必要とされていた。
導入の決め手:
- 決められた書式に基づきボタン一つで会議録を作成、出力ができる手軽さ
- シンプルなUI設計による操作性
導入内容:
当社ではMeeting Pointを全社的に導入し、会議録の作成後は各事業者に速やかに共有を行った。
導入後の効果:
- 会議録作成の簡略化により大幅な時間短縮に繋がった。
- 書式の統一により効率的な情報管理が行うことができた。
(2) 福井県の観光領域における消費実態に関するデータの収集、分析および可視化
Googleビジネスプロフィールデータによる消費実態の調査
当社は福井県の観光事業領域における強固なネットワークを生かし、全86箇所の観光施設が保有するGoogleビジネスプロフィール(注10)(以下、GBP)のデータから観光客の行動分析を行いました。
以下はGBPデータ分析結果から明らかとなった行動実態と当社の見解です。
(注10)Googleが提供している無料の情報管理ツール。Googleビジネスプロフィールに登録する事で、Google検索やGoogleマップ検索の結果に表示される施設の情報を管理する事が可能。
◾️GBPデータから見る観光客の行動実態
- GBPと自社ウェブサイトの最適化が鍵に
全86箇所の観光施設について、PCとモバイルを合わせたGoogle Mapでの閲覧回数は1,073万回、Google検索上のGoogle Map閲覧回数は1,043万回と、非常に多くのユーザーに露出していることがわかりました。さらに、約7人に1人がモバイル検索からルート設定を行っているほか、全表示のうち約18人に1人がウェブサイトを訪れていることから、GBPの適切な管理と自社ウェブサイトの最適化が重要であると言えます。 - Google MapとGoogle検索が強い相関関係に
Google MapとGoogle検索の表示回数は比例する傾向にあり、中でもウェブサイトのクリック数とルート設定との間には強い相関関係があることから、多くのユーザーはGoogle Mapよりウェブサイトの確認を行うことが明らかです。
従って、GBPにおける位置情報の適切な管理に加え、定期的に写真やメニューなど施設ごとの最新情報をユーザーに提供することが集客に結びつくと考えられます。同様に、自社ウェブサイトにおいても継続的なUI/UXの改善や最新情報のアップデートは必須であり、またモバイルからのアクセスが大多数を占めることからモバイル表示への最適化が重要であると言えます。
◾️当社の見解
GBPのデータからは、Google Mapでのルート検索やウェブサイトのクリックなど、ユーザーの行動特性を可視化することができます。これらのデータに観光地の入り込み客数データを突合させると、ルート検索からどれくらいの期間で入込数に影響がでるのか、広報宣伝活動がユーザーの行動にどのような影響を与えるのかといった複合的なデータを得ることができます。
以上から、今後の誘客において観光地経営に留まらず、個別の観光事業者においても、実施したマーケティング施策がユーザーの行動にどのような影響を与えるかを可視化できるGBPの活用は必須であると言えます。
土産物販売事業者のPOSデータによる消費実態の調査
当社は福井県の土産物販売を行う事業者のPOSデータを福井県内の5エリア(福井駅前・勝山・鯖江・敦賀駅前・小浜)ごとに分け収集、分析しました。通常、事業者のPOSデータを第三者が閲覧することは難しく、当コンソーシアムの福井県内の観光事業者との深いつながりが可能にしたものといえます。
以下はPOSデータ分析結果から明らかとなった行動実態と当社の見解です。
◾️POSデータから見る観光客の行動実態
- 福井県の食文化が強みに
5エリア全てに共通して食品類(お菓子、食品・加工食品)の売り上げ比率が最も高く、中でも福井県南部に位置するエリアではその傾向が強く見られました。駅前エリアでは福井県銘菓と呼ばれる代表的な菓子類や、軽く持ち運びやすいものが好まれる傾向があった一方、公共交通機関の少ないエリアではその土地で作られた和洋菓子が好まれることから、エリアの特性や店舗の立地・環境が売上状況に大きく起因すると言えます。 - 移動手段によって「手軽な」土産が人気傾向に
駅前エリアでは飲料・酒類において、300ml前後の商品がよく売れるという傾向が明らかになりました。これは道路沿いの店舗が位置するエリアでは500ml以上の商品が主力であったことと比較すると、公共交通機関を利用して移動するユーザーは持ち運びやすい飲料を選ぶ傾向があると言えます。さらに、一般的な飲料と比較して福井県産素材が使用された飲料が購入されやすいことも分析結果から明らかとなりました。 - 「その土地で作られたもの」が観光客にとっての付加価値に
食品セクションにおいて、菓子類や加工食品類が消費者の間で好まれていることが確認されました。中でも飲料類では、その土地で製造された商品や地元産の素材が使用されている商品に購買が集中しており、同様に雑貨類についても、その土地で作られた特産品で旅行の記念品や日常生活で使用される品物が好まれる傾向が明らかとなりました。以上から、地元産の素材を使用した商品であるかどうかという点が消費者にとって重要な付加価値であることは明らかです。
◾️当社の見解
POSデータの効率的な分析には、各事業者がデータを蓄積する時点での正確なカテゴリ分けが重要となります。今回分析を行なった各事業者のPOSデータには、カテゴリ分類や商品名の登録に不足が多く含まれており、集計に時間を要しました。事業者が慢性的な人手不足状態であることを考慮すると、短時間で効率的に来訪者の動向を把握するためには、POSデータ蓄積の際のルールを明確化することが推奨されます。
また、保有するPOSデータが、ユーザー動向を把握する上で貴重な財産であるということを各事業者が認識し、継続的なデータの蓄積と分析を続けていくことが、「稼ぐ観光」の実現において重要な要素であると言えます。
<成果報告会>
2024年1月12日の本実証事業の成果報告会にて、当社は同コンソーシアムに向けて活動内容と成果に加え、今後の課題と展望について共有しました。事業者からの感想、気づきを改めてヒアリングすることで、関係者組織の方々にとっても身近な取り組みとして受け止められたのではないかと考えています。

本実証事業に参加した北沢みさ氏による講演
「デジタルマーケティングの効果を上げるポイントについて」
本実証事業の伴走支援においては、当社パートナーである北沢みさ氏による助言・指導をいただきました。北沢氏の「デジタル広告の役割は、お客様をECサイトに連れてくること」との説明は、多くの事業者がイメージする「デジタル(ネット)広告」とは異なるものであったかもしれません。
「ネット広告が売り上げを伸ばすのではなく、ネット広告がサイトのユーザー数を増やす。そのユーザーが購入に至るか否かは自社サイトと商品にかかっている」と北沢氏がお話しされたことは、伴走支援に参加いただいた全ての事業者様の認識が変化したところであると感じています。
ネット広告は紙媒体の広告と同じく、店舗であればECサイト、観光事業者であれば観光地を知ってもらうための手法であり、あくまでそのECサイトや観光地が魅力的であるかどうかが観光客の動きを左右します。観光事業者の方々にとって、非常に有益な講演であったと思います。

<総括>
令和5年度「事業者間・地域間におけるデータ連携等を通じた観光・地域経済活性化実証事業」を通して、当社はシステム開発における技術力から独自のデータ分析ツールを生かし、2022年度の同実証事業における福井県の観光事業データのオープンデータ化に貢献しました。一方で、この可視化されたデータを活用できる人材が観光事業者に不足していることが課題として明らかになりました。
2023年度の実証事業では、GBPやPOSなどのビジネスデータを分析し、共有された課題を通じて、データ活用の重要性と可能性を広く認識していただきました。事業者ごとに最適化された支援を提供することで、デジタルマーケティングの専門知識と技術を共有し、人材育成に大きく貢献しました。また、これらの取り組みをモデルケースとして公開し、事業者のみでなく地域全体でデジタルマーケティングの認識を高めることに成功しました。
当社の伴走支援プログラムでは、各事業者のデジタルマーケティングの自走化を目標として初期段階ではデジタルマーケティングの基礎知識が乏しい中、現状ヒアリングや自社分析に重点を置きました。このプロセスを経たことで、従来のビジネス手法とデジタル広告戦略の統合が加速的に進みました。実証事業の終盤には積極的に質問し、目に見える成果によって担当者のモチベーションが高まる様子を実感しました。
この活動を通じて、デジタルマーケティングの重要性だけでなく、その実施に必要な予算や時間確保のためのノウハウを地域の事業者に広めることの重要性を改めて認識しました。福井県の事業者がこれらの知識を理解し活用するためには、福井県観光連盟をはじめとする関連団体による情報の継続的な発信が今後も重要な役割を果たすと考えられます。
本実証事業を通して、福井県という特定の地域での複数のモデルケースを創出し、現場担当者の疑問や課題をヒアリングしていく中で、私たち自身も多くの気づきと学びを得ることができました。今後も、観光事業者や地域コミュニティのニーズを的確に捉え、それらを支援する包括的なマーケティングソリューションを戦略的に推進してまいります。
Embed Social公式サイトはこちら:
https://embedsocial.jp
観光庁DX事業公式webサイトはこちら:
https://kanko-dx.jp
成果報告会資料はこちら:
https://www.fuku-e.com/lsc/upfile/articleDetail/0000/2498/2498_d021_file.pdf
北沢みさ:
MK Commerce&Communication 代表
東京都出身。早稲田大学第一文学部卒業。日本橋在住。
メーカーのマーケティング担当、TV 局のプロデューサーなどの経験を経て、1999 年に(株)ファーストリテイリングに入社。ユニクロのマーケティング・PRを担当し本社のある山口県と東京・原宿のプレスルームとを毎週行き来しながら、ユニクロブームを牽引、誰も知らなかったユニクロの認知度を10%から90%に引き上げました。 その後11年間で、ユニクロの国内売上800 億円から6000 億円への急成長に寄与した後、グループ会社プラステのEC 事業・WEBマーケティングを担当。プラステでは、8年間でECのローンチから売上20億円にブランド売上は15億円から200 億円に成長させました。 2018年に退社後は、小売・アパレル業界を中心に数社とアドバイザー契約し、マーケティング・PR領域とEC領域の両面から、事業の成長をサポートしています。ダイヤモンド社系列のリテール専門メディア「ダイヤモンド・チェーンストアonline」にて「ユニクロに学ぶサステナビリティ」連載中。
Comments ()